成大首頁
|
FACEBOOK
|
English
法律學系
目錄
關於本系
歷史沿革
主任的話
系所成員
課程資訊
進修與就業
教學設備
教學目標
教育目標_基本素養_核心能力
聯絡資訊
系所發展
網站地圖
招生專區
學士班招生
碩博班招生
碩專班招生
獎學金
法規表格
學士班相關法規
學士畢業規定
碩博士班相關法規
碩博畢業規定
教師相關法規
行政及其他法規
表格下載
表格odt格式下載
榮譽榜
最新號外
國家考試
研究所
其他
影音亮點
活動相簿
影音專區
法律服務
成立宗旨
社團組織
法律諮詢時間與地點
未來發展
活動花絮
成大法學
投稿方式
訂閱方式
成大法學叢書
兩岸大學法學期刊交流
成大法學網站
教室預約
捐贈
校內經濟支援
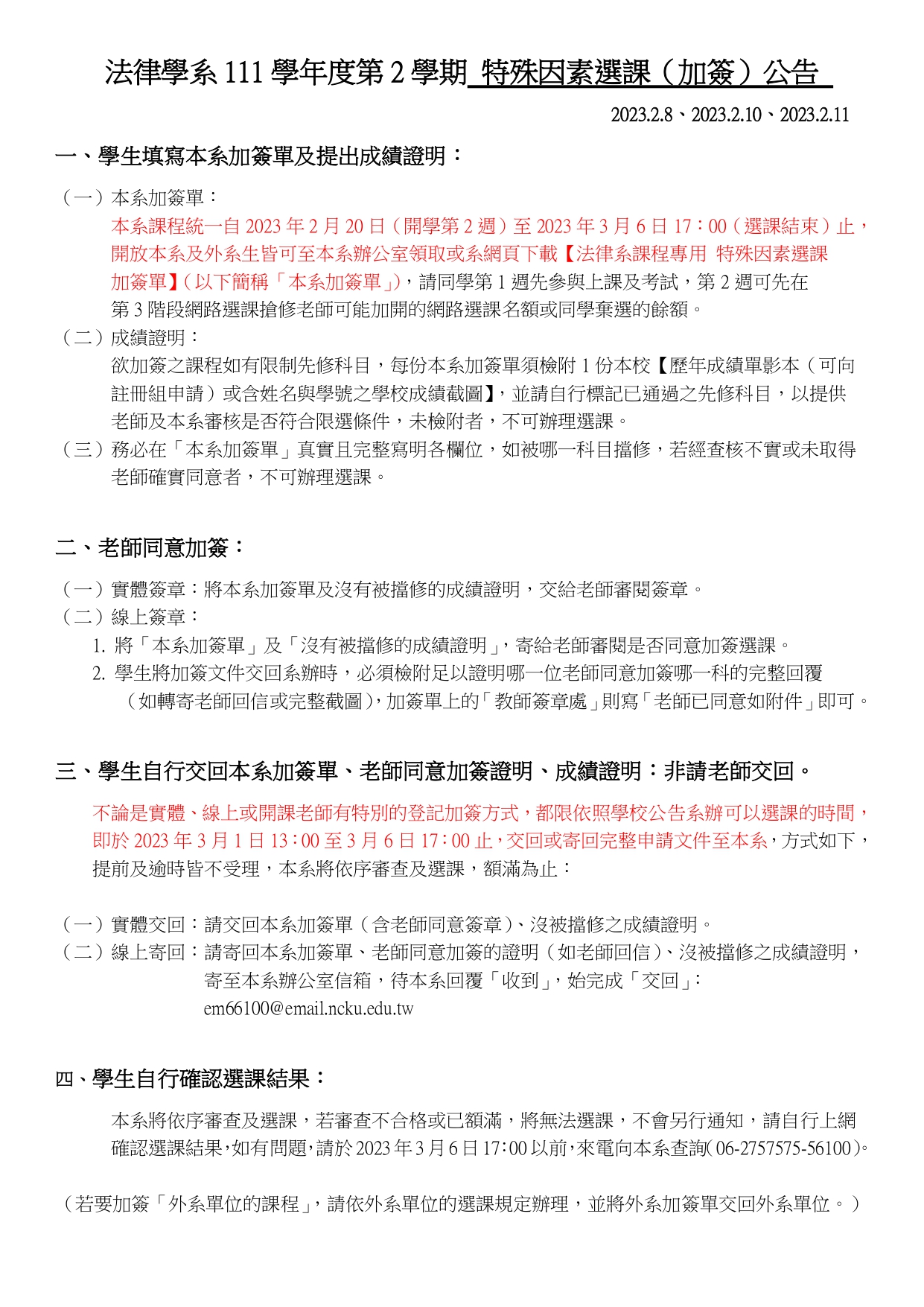
本系課程的特殊因素選課(加簽)公告
回上一頁
Top